Factory Method Pattern
工廠模式是一種創建型設計模式,在父類提供一個創建對象的方法,允許子類決定實例化對象的類型
工廠模式結構

工廠模式的應用場景
- 在寫程式時,如果無法預知對象確切類別以及他的依賴關係時
工廠方法會將創建產品的程式碼和實際使用產品的程式碼分離,能在不影響其他程式碼的情況下擴展產品創建部分程式碼
- 如果希望用戶能夠擴展你的 library 或 framework 的內部組件
將框架中構造組件的程式碼集中到一個工廠方法中,並在繼承組件之外允許任何人對該方法進行重寫
- 如果希望復用現有對象來節省系統資源,而不是每次都重新創建對象
- 首先,需要創建儲存空間來存放所有已創建的對象
- 當其他人請求一個對象時,程式在對象池中搜尋可以用的對象
- 然後將他返回給客戶端程式
- 如果沒有可用的對象,程式則創建一個新對象(將他添加到對向池中)
因此,需要有一個既能夠創建新對象,又可以復用現有對象的方法,和工廠方法 非常相像
優缺點
⭕優點
- 可以避免創建者和具體產品之間的緊密耦合
- 單一職責原則。可以將產品創建程式碼放在程式的單一個位置,使得程式碼更容易維護
- 開放封閉原則。無須更改現有客戶程式碼,就可以在程式中引入新的產品類型
❌缺點
- 工廠模式需要引入許多新的子類,可能讓程式碼變得複雜。最好的情況是將該模式引入創建者類的現有層次結構中(產品類太多時,為每個產品創建子類並無太大必要,可以在子類中復用基類中的控制參數)
簡單工廠(Simple Factory)
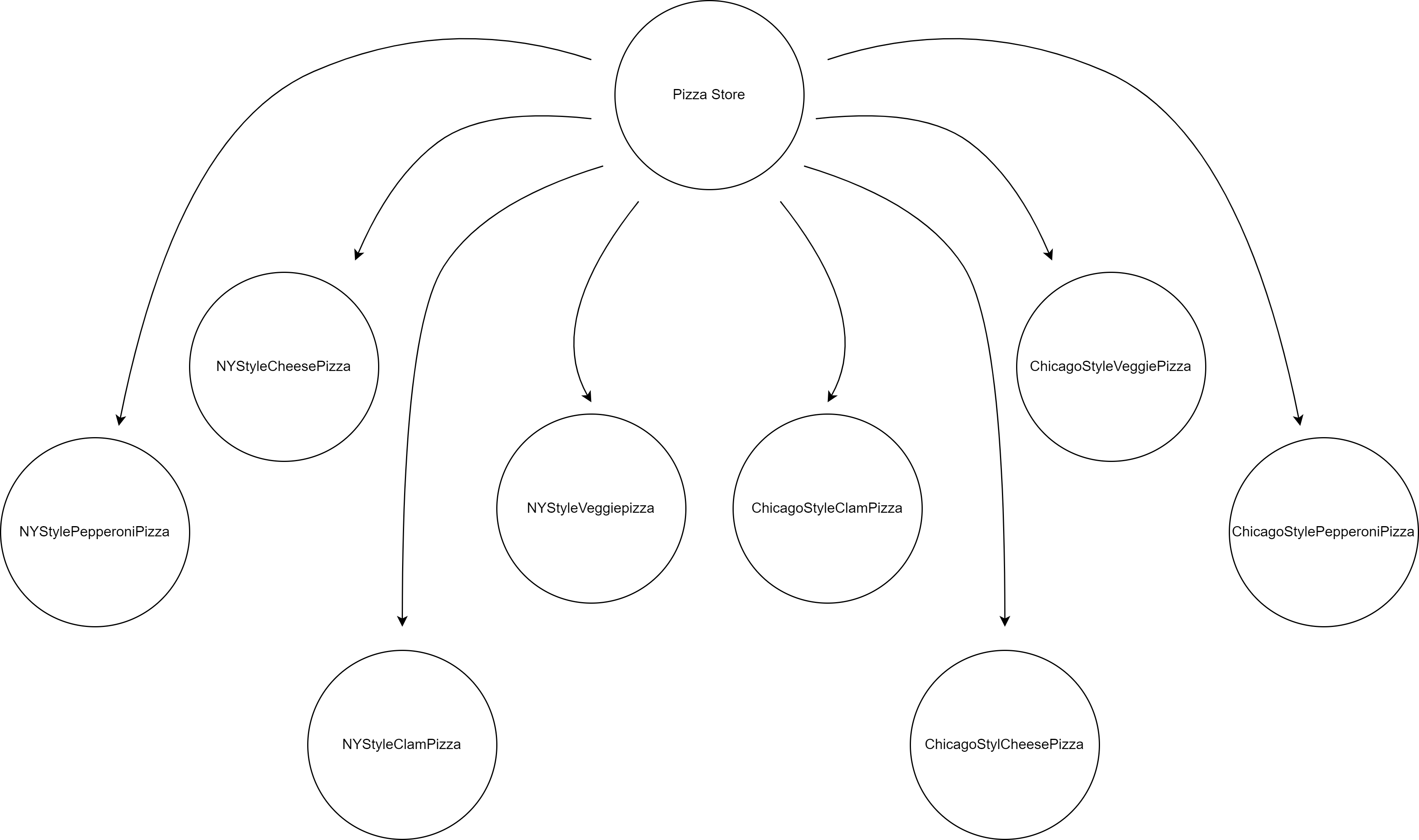
原始的模型架構
- 首先你有一個 pizza,都會經過 prepare、bake、cut、box
public class PizzaStore {
public Pizza orderPizza() {
Pizza pizza = new Pizza(); // 為了更有彈性,我們想把它寫成抽象類別或介面,遺憾的是,抽象類別或介面都無法直接實例化。
pizza.prepare();
pizza.bake();
pizza.cut();
pizza.box();
return pizza;
}
}
- 增加更多種類的 pizza,透過傳入參數決定
public Pizza orderPizza(String type) {
Pizza pizza;
/* 根據pizza的種類來實例化正確的具體類別,並指派給pizza實例變數 */
if (type.equals("cheese")) {
pizza = new CheesePizza();
} else if (type.equals("greek")) {
pizza = new GreekPizza();
} else if (type.equals("pepperoni")) {
pizza = new PepperoniPizza();
}
/* 做一些準備工作(揉麵團、放上醬料和佐料),烘烤、切開、放到盒子 */
/* 每一種pizza的子型態(CheesePizza、GreekPizza...)都知道要怎麼準備他 */
pizza.prepare();
pizza.bake();
pizza.cut();
pizza.box();
return pizza;
}
遇到的需求與問題
- 需要增加 ClamPizza 和 VeggiePizza,並刪除 GreekPizza
public Pizza orderPizza(String type) {
Pizza pizza;
/* 這是會變得部分,會隨著pizza品項不斷改變而反覆修改這段程式 */
if (type.equals("cheese")) {
pizza = new CheesePizza();
} else if (type.equals("greek")) { // 要刪除的greekpizza
pizza = new GreekPizza();
} else if (type.equals("pepperoni")) {
pizza = new PepperoniPizza();
} else if (type.equals("clam")) { // 新增clampizza
pizza = new ClamPizza();
} else if (type.equals("veggie")) { // 新增veggiepizza
pizza = new VeggiePizza();
}
/* 這是我們認為不變的部分,因為多年來,準備、烘烤、包裝都沒有變過。 */
pizza.prepare();
pizza.bake();
pizza.cut();
pizza.box();
return pizza;
}
上面中間的程式並未拒絕修改。每次 pizza 改變品項,我們就必須修改這段程式碼。
建構簡單工廠(封裝物件的建立)
- 將會變得部分移出 oderpizza(),移到另一個單純負責建立 pizza 的物件裡面(SimplePizzaFactory)
public class SimplePizzaFactory {
public Pizza createPizza(String type) {
Pizza pizza = null;
if (type.equals("cheese")) {
pizza = new CheesePizza();
} else if (type.equals("pepperoni")) {
pizza = new PepperoniPizza();
} else if (type.equals("clam")) {
pizza = new ClamPizza();
} else if (type.equals("veggie")) {
pizza = new VeggiePizza();
}
return pizza;
}
}
// ----------------------------------------------------------------
public class PizzaStore {
SimplePizzaFactory factory;
public PizzaStore(SimplePizzaFactory factory) { // 在建構是裡接收傳來的工廠
this.factory = factory;
}
public Pizza orderPizza(String type) {
Pizza pizza;
pizza = factory.createPizza(type); // 將訂單的種類傳給工廠,用他來建立pizza,這裡也沒有具體實例化了!
pizza.prepare();
pizza.bake();
pizza.cut();
pizza.box();
return pizza;
}
}
沒有蠢問題
Q: 這樣做有什麼好處?只是把問題搬到另一個物件裡面
A: SimplePizzaFactory 可能有許多用戶端,未來可能還有 PizzaShopMenu 類別會使用這個工廠來取得 pizza,用來顯示 pizza 的說明和價格。也可能還有 HomeDelivery 類別會使用這個工廠來取得 pizza,採取和 PizzaStore 不一樣的方式來處理 pizza。所以將建立 pizza 的程式封裝成一個類別,在處理變動時,只需要修改一個地方。
Q: 有些會將工廠定義成靜態(static)方法,有什麼不同?
A: 將簡單工廠定義成靜態方法很常見,稱作靜態工廠,如此一來就不需要為了使用 create(建立)方法而進行工廠物件實例化,但這個做法有一項缺點,你無法繼承並修改 create 方法的行為。
定義簡單工廠
簡單工廠不是設計模式,比較像習慣寫法

實作介面 不一定代表 在類別宣告式裡面使用 implements 來編寫一個實作了 Java 介面的類別 。廣義來說,讓一個具體的類別實作超型態(可能是抽象類別或是介面)的方法,仍然可以視為 實作 那個超型態的 介面。
工廠方法(Factory Method)
- 希望加盟 Pizza 店,因此創建兩個 NYPizzaFactory 和 ChicagoPizzaFactory,製作不同風味的 pizza。
NYPizzaFactory nyFactory = new NYPizzaFactory();
PizzaStore nyStore = new PizzaStore(nyFactory);
nyStore.orderPizza("Veggie");
// ----------------------------------------------------
ChicagoPizzaFactory chicagoFactory = new ChicagoPizzaFactory();
PizzaStore chicagoStore = new PizzaStore(chicagoFactory);
chicagoStore.orderPizza("Veggie");
加盟的 nyStore 和 chicagoStore 開始採取自創的流程,因此我們需要把變得部分移出,利用抽象物件保留不變的部分(Pizza 店和 Pizza 的製作過程綁再一起),同時保持一些彈性由子類自己決定
為 pizza 店設計框架、讓子類做決定
- 在 PizzaStore 類別裡,將所有的 pizza 製作動作局部化(localize),同時讓連鎖店可以自由地製作地區風味
public abstract class PizzaStore { // 宣告成抽象類別,讓子類實作工廠方法
public Pizza orderPizza(String type) {// 想要的話,可以將其設定為final,強迫子類一定要使用他
Pizza pizza;
pizza = createPizza(type); // 透過抽象方法,取得pizza,不再是factory物件的方法
/* 保留不變的地方,讓子類都能保持一致 */
pizza.prepare();
pizza.bake();
pizza.cut();
pizza.box();
return pizza;
}
protected abstract Pizza createPizza(String item); // 現在「工廠方法」是在PizzaStore裡面的抽象方法,也強迫所有子類必須實現這個方法
}
- 創建兩間 Pizza 店,NYPizzaStore 和 ChicagoStylePizzaStore,他們都繼承 PizzaStore,子類別會用自己的 createPizza 方法製作地區風味 pizza
public class NYPizzaStore extends PizzaStore {// 繼承PizzaStore,所以繼承orderPizza()和其他方法
/* 必須實作createPizza,因為他是抽象的,並且會回傳一個Pizza,子類別全權負責決定他要實例化哪一種具體的Pizza */
Pizza createPizza(String item) { // 為每一種pizza製作紐約風味
if (item.equals("cheese")) {
return new NYStyleCheesePizza();
} else if (item.equals("veggie")) {
return new NYStyleVeggiePizza();
} else if (item.equals("clam")) {
return new NYStyleClamPizza();
} else if (item.equals("pepperoni")) {
return new NYStylePepperoniPizza();
} else return null;
}
}
// ----------------------------------------------------------------
public class ChicagoPizzaStore extends PizzaStore {
Pizza createPizza(String item) { // 為每一種pizza製作芝加哥風味
if (item.equals("cheese")) {
return new ChicagoStyleCheesePizza();
} else if (item.equals("veggie")) {
return new ChicagoStyleVeggiePizza();
} else if (item.equals("clam")) {
return new ChicagoStyleClamPizza();
} else if (item.equals("pepperoni")) {
return new ChicagoStylePepperoniPizza();
} else return null;
}
}
Q: 子類如何做決定?
A: 從 PizzaStore 的 orderPizza 想,在方法裡面用 Pizza 物件做了很多事,但 Pizza 是抽象的,具體型態只會在子類別裡面建立,換句話說,他們是解耦的。所以要看你向哪 一個 pizza 店訂購 Pizza,是 NYPizzaStore 或 ChicagoPizzaStore。所以子類別做出及時的決定嗎?沒有,但從 orderPizza 的角度,決定做哪一種 Pizza 的就是那個子類別。所以子類別其實沒有「做決定」,決定向哪一間訂餐的人是你,但是他們確實決定了做出來的是哪種 Pizza。
- 製作 Pizza 介面(產品)和各式風味的 Pizza(具體產品)
public abstract class Pizza {
String name; // 名稱
String dough; // 餅皮
String sauce; // 醬料
ArrayList<String> toppings = new ArrayList<String>(); // 一組配料
void prepare() { // 準備流程是一組特定順序的步驟
System.out.println("Prepare " + name);
System.out.println("Tossing dough...");
System.out.println("Adding sauce...");
System.out.println("Adding toppings: ");
for (String topping : toppings) {
System.out.println(" " + topping);
}
}
/* 烘烤、切開、包裝的基本預設值 */
void bake() {
System.out.println("Bake for 25 minutes at 350");
}
void cut() {
System.out.println("Cut the pizza into diagonal slices");
}
void box() {
System.out.println("Place pizza in official PizzaStore box");
}
public String getName() {
return name;
}
public String toString() {
StringBuffer display = new StringBuffer();
display.append("---- " + name + " ----\n");
display.append(dough + "\n");
display.append(sauce + "\n");
for (String topping : toppings) {
display.append(topping + "\n");
}
return display.toString();
}
}
// ----------------------------------------------------------------
public class NYStyleCheesePizza extends Pizza {
public NYStyleCheesePizza() {
name = "NY Style Sauce and Cheese Pizza";
dough = "Thin Crust Dough"; // 薄餅皮
sauce = "Marinara Sauce"; // 紅醬
toppings.add("Grated Reggiano Cheese"); // 瑞吉起司的配料
}
}
// ----------------------------------------------------------------
public class ChicagoStyleCheesePizza extends Pizza {
public ChicagoStyleCheesePizza() {
name = "Chicago Style Deep Dish Cheese Pizza";
dough = "Extra Thick Crust Dough"; // 超厚餅皮
sauce = "Plum Tomato Sauce"; // 番茄醬
toppings.add("Shredded Mozzarella Cheese"); // 莫札瑞拉起司的配料
}
void cut() { // 芝加哥風味的Pizza覆寫cut方法,將Pizza切成方塊
System.out.println("Cutting the pizza into square slices");
}
}
- 撰寫客戶端測試訂購 Pizza
public class PizzaTestDrive {
public static void main(String[] args) {
// 建立兩個不同的Pizza店
PizzaStore nyStore = new NYPizzaStore();
PizzaStore chicagoStore = new ChicagoPizzaStore();
// 用一家店來製作Ethan的訂單
Pizza pizza = nyStore.orderPizza("cheese");
System.out.println("Ethan ordered a " + pizza.getName() + "\n");
// 用另一家店來製作Joel的訂單
pizza = chicagoStore.orderPizza("cheese");
System.out.println("Joel ordered a " + pizza.getName() + "\n");
}
}

定義工廠模式
工廠方法模式定義了一個創建物件的介面,但是他讓子類別決定想要實例化哪一個類別。工廠方法可以讓一個類別將實例化的動作推遲到子類別。
工廠方法模式可以讓我們將具體型態的實例化封裝起來。所以通常會聽到開發者說:「工廠方法模式可以讓子類別決定想要實例化的類別。」
沒有蠢問題
Q: 如果 ConcreteCreator 只有一個時,工廠方法有什麼好處?
A: 只有一個還是可以防止產品的實作和他的用法出現耦合,另外需要加入額外的產品或改變產品的實作,並不會影響你的 Creator。
Q: 我們可以說 NYStylePizzaStore 和 ChicagoStylePizzaStore 都是用簡單工廠(Simple Factory)實作的嗎?
A: 兩種做法很像,但用法不同。具體的 Pizza 店看起來很像 SimplePizzaFactory,但具體 Pizza 店繼承的類別定義的一個抽象方法 createPizza(),而 createPizza()方法是由每一家店定義的。在簡單工廠裡,工廠是與 PizzaStore 組合在一起的另一個物件。
Q: 工廠方法和 Creator 類別一定要是抽象的嗎?
A: 不是,可以定義預設的工廠方法來產生具體的產品。即使 Creator 沒有任何子類,還是可以製作產品。
Q: 每一個具體建立者都要製作多個產品嗎?還是可以只製作一個?
A: 我們製作的結構就是參數化工廠方法,可以根據傳來的參數製作多個物件。但是,工廠通常只會製作一個物件,而不使用參數。兩者型式都是有用的模式。
Q: 用 String 型態來傳遞參數似乎不太安全,如果有人把 ClamPizza 寫成 CalmPizza?
A: 對的,這會造成執行期錯誤,可以使用代表參數種類的物件、使用靜態常數、或使用 enum,確保編譯期可以抓到。
Q: 簡單工廠和工廠方法還有沒有差異?
A: 簡單工廠可以將物件的建立封裝起來,但是無法提供工廠方法的彈性,因為你無法改變你所建立的產品。
依賴反轉原則(Dependency Inversion Principle)
要依賴抽象,不要依賴具體類別
與「針對介面寫程式,不要針對實作寫程式」很像,但依賴反轉更強調抽象,提出高階的組件不應該依賴低階的組件,兩者都要依賴抽象。
第一版的 PizzaStore
- 因為 PizzaStore 直接建立這些 Pizza 物件,所以他依賴這些物件。如果這些 Pizza 的具體實作改變了,有可能就要修改 PizzaStore,所以我們說 PizzaStore依賴Pizza 具體實作。

使用工廠模式後的 PizzaStore
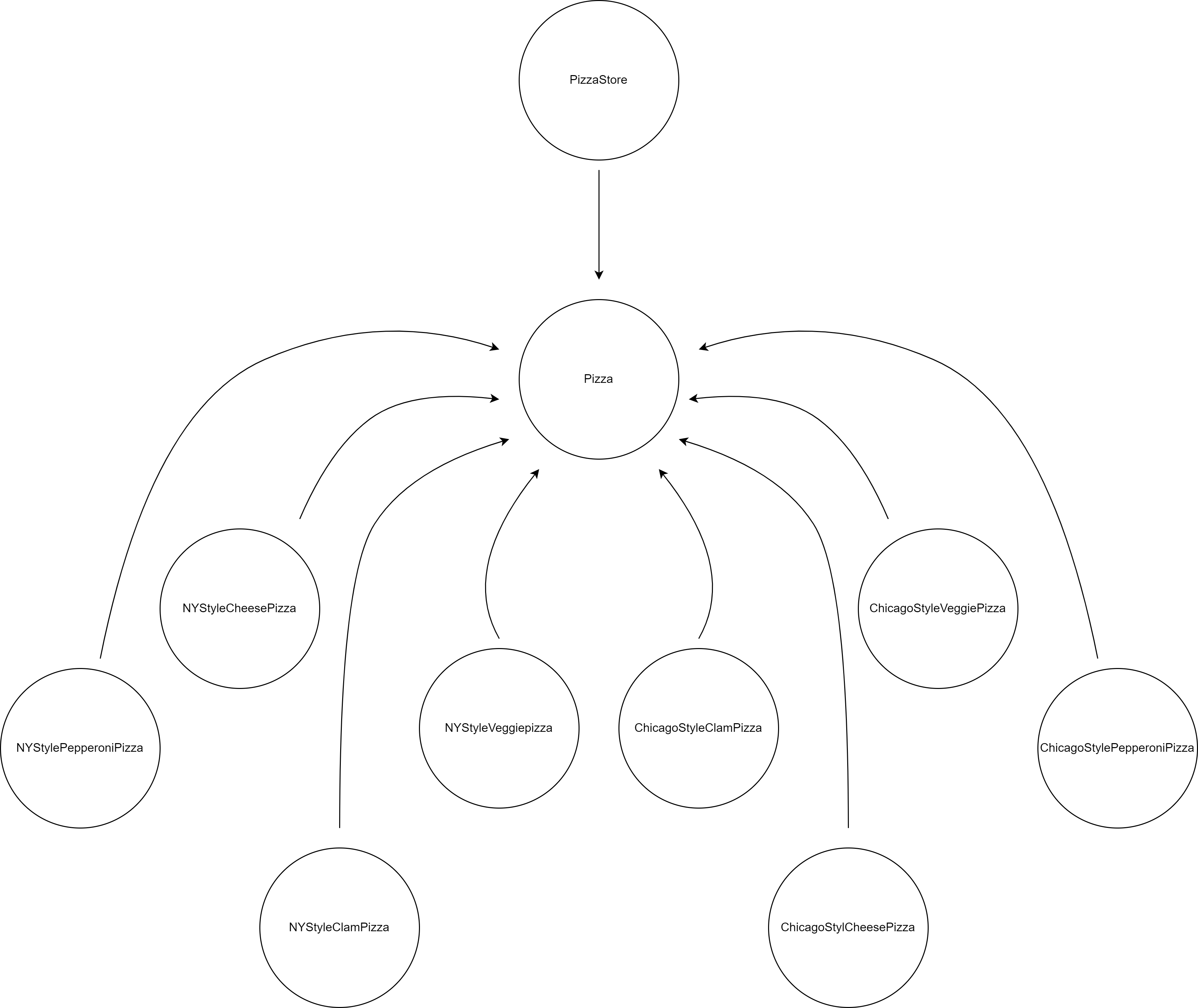
- 主要問題是 PizzaStore 他依賴每一種 Pizza,因為 orderPizza 裡實例化具體型態。雖然建立一個抽象 Pizza,但我們仍建立許多具體的 Pizza。使用工廠模式,將 orderPizza 方法裡的實例化拿出來後,就可以解決依賴。此時 PizzaStore 只依賴 Pizza 介面,他是抽象類別,Pizza 介面也是抽象的,具體 Pizza 實作 Pizza 介面,所以依賴他。

以下方針可以避免設計違反依賴反轉原則
- 任何變數都不應該保存具體類別的參考
當你使用 new,你就會保存一個指向具體類別的參考,使用工廠來避免
- 任何類別都不應該從具體類別衍生出來
從具體類別衍生,就依賴一個具體類別
- 任何方法都不應該覆寫基底類別的任何已實作的方法
覆寫已實作的方法,就代表你的基底類別從一開始就不是真正的抽象。基底類的實作方法,是為了讓所有子類別共用的
上面的原則是你要盡量遵守,不是不留餘地的死規則,目的是在違反原則時能立刻察覺,並知道何時有充分的理由可以違反原則
- 我們經常不假思索的實例化 String 物件,有違反原則嗎?有,可以這樣做嗎?可以,為什麼?因為 String 非常不可能改變
工廠方法的例子
JDK 的 java.util.Collection#iterator
- Collection 介面就是一個抽象工廠,ArrayList 具體工廠
- Iterator 介面是抽象產品,ListIterator 是抽象產品

Lambda 和 Enum 的寫法
只有 Lambda
⭕優點
- 可以減少 Class 的數量
❌缺點
- 工廠需要多個引數時無法使用
// ---------------------將工廠類改成Lambda-------------------
public class NYPizzaStore extends PizzaStore {
// 改成Map對應
private static final Map<String, Optional<Supplier<Pizza>>> map = new ConcurrentHashMap<>();
static {
map.put("NYStyleCheesePizza", Optional.of(NYStyleCheesePizza::new));
map.put("NYStyleVeggiePizza", Optional.of(NYStyleVeggiePizza::new));
map.put("NYStyleClamPizza", Optional.of(NYStyleClamPizza::new));
map.put("NYStylePepperoniPizza", Optional.of(NYStylePepperoniPizza::new));
}
static Pizza createPizza(String item) { // 選擇哪一種紐約風味的Pizza
return map.get(item)
.orElseThrow(() -> new IllegalArgumentException("No such item: " + item))
.get();
}
}
Lambda + Enum
⭕優點
- Enum 可以不用寫 Optional
❌缺點
- 如果使用 Enum 則會造成選擇的邏輯無法集中在工廠裡面
// -----------------------------建立ENUM類-----------------------------
public enum NYStylePizzaEnum {
NYStyleCheesePizza(NYStyleCheesePizza::new),
NYStyleVeggiePizza(NYStyleVeggiePizza::new),
NYStyleClamPizza(NYStyleClamPizza::new),
NYStylePepperoniPizza(NYStylePepperoniPizza::new);
private final Supplier<Pizza> constructor;
NYStylePizzaEnum(Supplier<Pizza> constructor) {
this.constructor = constructor;
}
public Supplier<Pizza> getConstructor() {
return constructor
}
}
// -----------------------------將工廠改為使用ENUM類----------------------
public class NYPizzaStore extends PizzaStore {
// 使用Enum來選擇,但如何判斷使用哪一個Enum的邏輯可能 無法集中,會跑到工廠外部
Pizza createPizza(NYStylePizzaEnum NYStylePizza) {
return NYStylePizza.getConstructor().get();
}
}